粤微科研团队在围绕灵芝孢子油促进皮肤修复的研究上取得新突破。近日,具有前瞻性的科研成果《从灵芝中分离的活性成分通过TRPV1/SMAD信号促进烧伤创面愈合》(An active ingredient isolated from Ganoderma lucidum promotes burn wound healing via TRPV1/SMAD signaling)成功发表于著名国际期刊《AGING》。
项目负责人焦春伟博士介绍,“早在2020年,粤微就在国际权威期刊《AGING》上发表过《灵芝孢子油在早期皮肤伤口愈合中的作用:皮肤微生物群与炎症的相互作用》。研究证明,粤微灵芝孢子油(GLSO)可通过调节皮肤微生物菌群促进皮肤伤口愈合,且具有良好的抗炎作用。但当时的研究对皮肤伤口愈合增殖的影响和潜在机制尚未完全了解。在本次研究中,我们再次以粤微灵芝孢子油作为实验材料,采用网络药理学和实验验证相结合的方法,成功揭示了粤微灵芝孢子油可通过TRPV1和SMADs信号通路加速皮肤烧伤创面愈合,以及在皮肤创面愈合增殖期的潜在作用机制。”
尽管镇痛药、抗感染药物和生长激素已广泛用于深度烧伤以及医美后遗症的治疗。但目前,能够同时发挥抗感染和增殖作用的药物很少见报道。本次研究成果,为粤微灵芝孢子油在皮肤屏障修复、伤口愈合及医美后遗症的修复应用奠定了基础,具有积极意义。
在这项研究中,科研人员采用了粤微灵芝孢子油,研究了它在促进烧伤创面修复中的作用。通过进行天狼星红染色以确定用粤微灵芝孢子油治疗的皮肤伤口中胶原蛋白 I 与 III 的比例。
用 picrosirius 溶液(含0.1%Sirius Red的饱和苦味酸水溶液,pH 2.0)处理后,组织切片显示胶原蛋白 I 为橙红色,而胶原蛋白 III 显示为淡绿色。
偏光显微镜下观察,假手术组第 1 天和第 5 天的天狼星红染色切片差异不大。在灵芝孢子油治疗组中,相对于未治疗(对照组)组,粤微灵芝孢子油组中胶原蛋白 I 含量(红色区域)多于胶原蛋白 III 含量(绿色区域)。天狼星红染色定量分析表明,与对照组相比,粤微灵芝孢子油组胶原蛋白I与III的比例显着增加。
图 2. 粤微灵芝孢子油对小鼠皮肤烧伤中胶原蛋白 I 与胶原蛋白 III 比例的影响HaCaT细胞是人类表皮细胞,广泛用于验证药物的效果。在本研究中发现,相对于对照组,在开始用 60 μg/ml 粤微灵芝孢子油治疗伤口 48 小时后,HaCaT 细胞增殖显着增加。细胞迁移测定还表明,与对照组相比,60 μg/ml 粤微灵芝孢子油减少了划痕距离并显着增加了伤口闭合。图 3. 粤微灵芝孢子油对 HaCaT 细胞的增殖和迁移作用科研人员通过对四个重合靶点的PPI和TGF-β信号通路进行分析,确定了 31 个靶点作为灵芝孢子油治疗烧伤病的推定靶点,并发现 TRPV1 是粤微灵芝孢子油与烧伤病相关的潜在靶点中的一个重要蛋白质。
网络数据集的结果表明,SMAD2、SMAD3、SMAD4、SMAD7和TGF-β1是粤微灵芝孢子油推定靶标中最重要的蛋白质。TGF-β3也很重要,但影响比上述蛋白质小,假定目标的富集分析由KEGG进行并可视化。
分析表明,TGF-β信号通路是烧伤治疗中灵芝孢子油活性最重要的通路。综合网络分析显示,粤微灵芝孢子油可能通过与TRPV1和TGF-β信号通路相互作用来改善烧伤创面愈合。
图 5.粤微灵芝孢子油 药物成分目标的网络药理学分析SMAD2和SMAD3是最重要的蛋白质,是TGF-β信号通路的特征。因此,我们在以下实验中检查了SMAD2/3和 TRPV1 水平。
Western印迹分析显示,与对照组相比,粤微灵芝孢子油处理后SMAD2/3磷酸化水平显着增加,而SMAD2/3表达水平降低。免疫荧光染色结果显示,与对照组相比,粤微灵芝孢子油明显增加了皮肤烧伤创面中TRPV1的表达。用灵芝孢子油刺激的 HaCaT 细胞用于模拟体外烧伤模型。灵芝孢子油加速了 SMAD2/3核转位,并在LPS刺激下明显促进了这种转位。

图 6. SMAD2/3 和 TRPV1 在小鼠皮肤烧伤中的表达分析通过SMAD2/3和TRPV1信号促进HaCaT细胞增殖
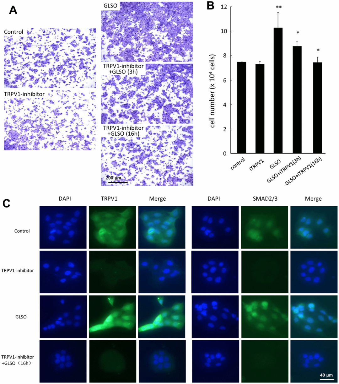
最后,为了验证TRPV1是否通过增加TGF-β通路中最重要的信号蛋白SMAD2/3的表达来影响皮肤烧伤愈合,将HaCaT 细胞与TRVP1抑制剂预孵育3 小时或16小时,然后然后用灵芝孢子油孵育48小时。TRPV1抑制剂显着下调了灵芝孢子油对细胞增殖的增强。
免疫荧光分析表明,与单独的灵芝孢子油相比,添加TRPV1抑制剂明显降低了TRPV1和 SMAD2/3的表达。

图 7. TRPV1 抑制剂对 HaCaT 细胞增殖的影响
实验结果表明,粤微灵芝孢子油可通过刺激皮肤伤口的细胞增殖来改善烧伤愈合。在组织中,观察到粤微灵芝孢子油可能提高TRPV1的表达,更快地启动TGF-β/SMAD信号传导,并促进SMAD2/3 核易位,从而加速皮肤伤口愈合从炎症阶段向增殖阶段的进展。